欢迎光临~瑞泰新时代(北京)科技有限公司
语言选择: 中文版 ∷  英文版

Jetson Thor系列

  • 飞云智算 RTS-AGT600系列
  • 飞云智算 RTS-AGT600系列
  • 飞云智算 RTS-AGT600系列
  • 飞云智算 RTS-AGT600系列
  • 飞云智算 RTS-AGT600系列
飞云智算 RTS-AGT600系列飞云智算 RTS-AGT600系列飞云智算 RTS-AGT600系列飞云智算 RTS-AGT600系列飞云智算 RTS-AGT600系列

飞云智算 RTS-AGT600系列

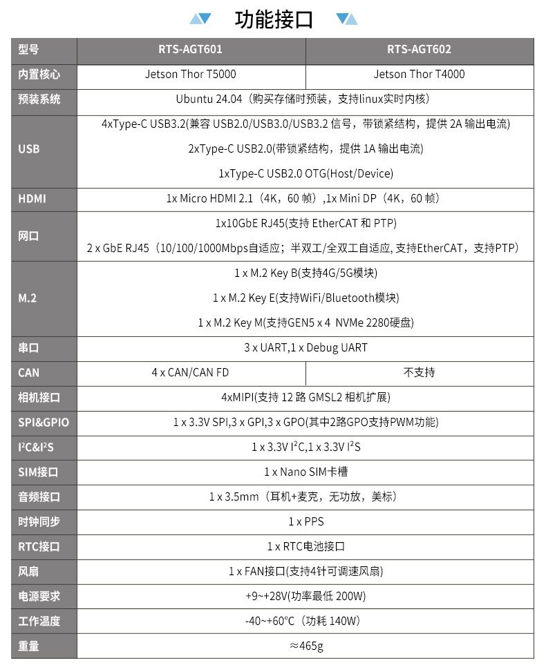
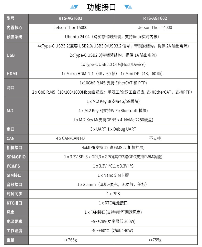
  • 产品描述:飞云智算 RTS-AGT600 是瑞泰新时代自研的面向人形机器人和低延时具身智能机器人大脑的计算平台,基于 NVIDIA Jetson Thor T5000 / T4000 平台打造,集成高性能载板、计算模组与工业级散热系统,面向人形机器人与低延时具身智能应用场景。
  • 用户手册   规格书     获取资源
  • 淘宝订购  天猫订购  京东订购

关闭
用手机扫描二维码关闭
二维码